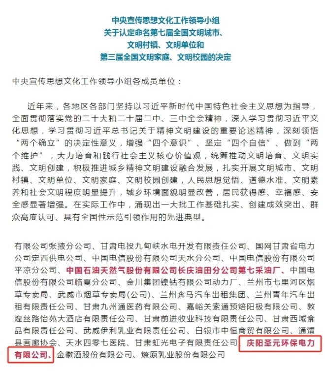
5月23日,中央宣传思想文化工作领导小组正式公布第七届全国文明单位名单,庆阳伟德国际1946bv官网荣膺第七届“全国文明单位”称号。“全国文明单位”评选每三年一届,是全国精神文明建设领域的最高荣誉,旨在表彰一大批工作基础扎实、创建成效突出、群众高度认可、具有全国性示范引领作用的先进典型。这一国家级荣誉不仅是对庆阳伟德国际1946bv官网多年来深耕焚烧主业与文明创建的高度认可,更是激励庆阳伟德国际1946bv官网在未来开拓创新、继续奋进的强大动力。
专业为基,护航城市生态
庆阳伟德国际1946bv官网是省、市重点民生项目,日处理生活垃圾1200吨,年可处理垃圾43.8万吨,年可发电量1.64亿千瓦时,年可节约标准煤约5.2万吨,有效解决全市7县区垃圾处理难题,服务人口近265万。庆阳伟德国际1946bv官网始终以高标准践行绿色发展理念,不断提升智慧化运营管理水平,将自身打造成为垃圾焚烧发电厂智能化标杆,推动行业高质量发展,持续为美丽甘肃建设作出贡献。
责任为先,彰显社会担当
全国文明单位评选不仅关注企业自身发展,更重视其对社会的贡献。庆阳伟德国际1946bv官网始终将社会责任融入企业文化,通过各方面举措展现担当:
社会公益:公司积极捐赠环卫设备,助力疫情防控,关爱弱势群体,提供就业岗位。
行业引领:坚持高标准运营,引入“智慧环保”理念,搭建公开平台,增强了公众对垃圾焚烧发电项目的信任与理解,实现生态效益、社会效益的双赢。
环保科普:打造环保科普教育基地,开展公众开放活动,向社会各界普及环保知识,促进生态文明建设共识。
未来,庆阳伟德国际1946bv官网将继续秉承“诚信至圣,创新为元”的企业理念,持续深化精神文明建设,为环保事业与社会发展注入更多动力。





